JavaScript is disabled in your browser. Please enable JavaScript to view this website.
AB210270

APC Anti-CD45 antibody [HI30]

Be the first to review this product! Submit a review

|

(1 Publication)

Mouse Monoclonal CD45 antibody - conjugated to APC. Suitable for Flow Cyt and reacts with Human samples. Cited in 1 publication.

View Alternative Names

CD45, PTPRC, Receptor-type tyrosine-protein phosphatase C, Leukocyte common antigen, T200, L-CA

1 Images
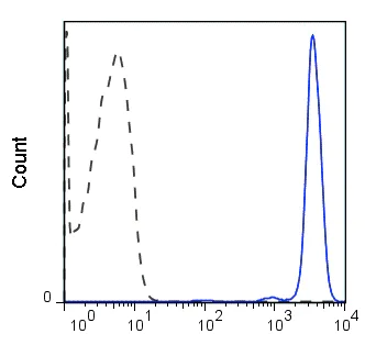
Flow Cytometry - APC Anti-CD45 antibody [HI30] (AB210270)
  • Flow Cyt

Supplier Data

Flow Cytometry - APC Anti-CD45 antibody [HI30] (AB210270)

Flow cytometric analysis of Human peripheral blood lymphocytes labeling CD45 with 5 μl (0.125 μg) ab210270 (solid line), compared with 0.125 μg Mouse IgG1 Allophycocyanin isotype control (dashed line).

  • Unconjugated

    Anti-CD45 antibody [HI30]

  • redFluor™ 710

    redFluor™ 710 Anti-CD45 antibody [HI30]

  • 578 PE

    PE Anti-CD45 antibody [HI30]

  • 778 PE/Cy7®

    PE/Cy7® Anti-CD45 antibody [HI30]

  • 519 FITC

    FITC Anti-CD45 antibody [HI30]

  • 667 PE/Cy5®

    PE/Cy5® Anti-CD45 antibody [HI30]

  • 695 PE/Cy5.5®

    PE/Cy5.5® Anti-CD45 antibody [HI30]

Key facts

Host species

Mouse

Clonality

Monoclonal

Clone number

HI30

Isotype

IgG1

Light chain type

kappa

Conjugation

APC

Excitation/Emission

Ex: 650nm, Em: 660nm

Carrier free

No

Reacts with

Human

Applications

Flow Cyt

applications

Reactivity data

{ "title": "Reactivity Data", "filters": { "stats": ["", "Species", "Dilution Info", "Notes"], "tabs": { "all-applications": {"fullname" : "All Applications", "shortname": "All Applications"}, "FlowCyt" : {"fullname" : "Flow Cytometry", "shortname":"Flow Cyt"} }, "product-promise": { "all": "all", "testedAndGuaranteed": "tested", "guaranteed": "expected", "predicted": "predicted", "notRecommended": "not-recommended" } }, "values": { "Human": { "FlowCyt-species-checked": "testedAndGuaranteed", "FlowCyt-species-dilution-info": "5 µL for 10^5-10^8 Cells", "FlowCyt-species-notes": "<p>The antibody has been diluted for use at 5 μl (0.125 μg) per test, defined as the amount of antibody that will stain a cell sample in a final volume of approximately 100 μl.</p>" }, "Chimpanzee": { "FlowCyt-species-checked": "predicted", "FlowCyt-species-dilution-info": "", "FlowCyt-species-notes": "" } } }

Properties and storage information

Form
Liquid
Purification technique
Affinity purification Protein G
Purification notes
ab210270 was purified from tissue culture supernatant via affinity chromatography. The purified antibody was conjugated under optimal conditions, with unreacted dye removed from the preparation.
Storage buffer
pH: 7.2 Preservative: 0.09% Sodium azide Constituents: 0.87% Sodium chloride, 0.12% Sodium dihydrogen phosphate, 0.1% Gelatin
Shipped at conditions
Blue Ice
Appropriate short-term storage conditions
+4°C
Appropriate long-term storage conditions
+4°C
Storage information
Store in the dark

Supplementary information

This supplementary information is collated from multiple sources and compiled automatically.

CD45 also known as Protein tyrosine phosphatase receptor type C (PTPRC) is a transmembrane glycoprotein with a molecular mass ranging between 180-240 kDa depending on its isoform. It is expressed on the surface of almost all hematopoietic cells except for mature erythrocytes and platelets. CD45 has a critical role in regulating antigen receptor signaling by modifying kinases involved in signal transduction and it is essential in lymphocyte development and activation. Because of its broad expression on immune cells CD45 is a valuable marker for differentiating various immune cell types in assays like flow cytometry and immunohistochemistry (IHC) often referred to as CD45 stain.
Biological function summary

CD45 acts by regulating tyrosine phosphorylation in the immune cell signaling context participating directly in signal transduction. It functions by dephosphorylating specific phosphotyrosine residues on various proteins modulating the signaling threshold required for lymphocyte activation. Although not known to be part of a protein complex CD45 itself shows isoform variation that associates with specific immune cell types impacting their function. Importantly CD45 interacts with multiple signaling molecules to affect cell growth and differentiation.

Pathways

Scientists associate CD45 with signaling pathways such as the T-cell receptor (TCR) and B-cell receptor (BCR) signaling. CD45 modulates the activity of Src family kinases important elements in these pathways making it essential for effective immune response and tolerance. Furthermore interactions between CD45 and proteins like Lck in T-cells or Lyn in B-cells highlight its pivotal role in executing its signaling functions.

Scientists often link CD45 to immune-related conditions including autoimmunity and leukemia. In autoimmune diseases altered CD45 expression or activity can disrupt normal immune function contributing to pathogenesis. In leukemia CD45 expression levels can assist in disease classification and prognosis as it interacts with proteins involved in cell cycle regulation. The anti-CD45 antibodies can provide diagnostic and therapeutic avenues highlighting their utility in disease management.

Product protocols

For this product, it's our understanding that no specific protocols are required. You can visit:

Target data

Protein tyrosine-protein phosphatase required for T-cell activation through the antigen receptor (PubMed : 35767951). Acts as a positive regulator of T-cell coactivation upon binding to DPP4. The first PTPase domain has enzymatic activity, while the second one seems to affect the substrate specificity of the first one. Upon T-cell activation, recruits and dephosphorylates SKAP1 and FYN. Dephosphorylates LYN, and thereby modulates LYN activity (By similarity).. (Microbial infection) Acts as a receptor for human cytomegalovirus protein UL11 and mediates binding of UL11 to T-cells, leading to reduced induction of tyrosine phosphorylation of multiple signaling proteins upon T-cell receptor stimulation and impaired T-cell proliferation.
See full target information PTPRC

Publications (1)

Recent publications for all applications. Explore the full list and refine your search

Environmental toxicology 38:146-158 PubMed36181686

2022

Blimp1 suppressed CD4 T cells-induced activation of fibroblast-like synoviocytes by upregulating IL-10 via the rho pathway.

Applications

Unspecified application

Species

Unspecified reactive species

Qingliang Meng,Zhike Wen,Wanting Meng,Hua Bian,Huimin Gu,Ruiting Zuo,Junping Zhan,Huilian Wang,Xiyun Miao,Wei Fan,Zipeng Zhou,Fuzeng Zheng,Liying Wang,Xiao Su,Junfu Ma
View all publications

Product promise

We are committed to supporting your work with high-quality reagents, and we're here for you every step of the way. In the unlikely event that one of our products does not perform as expected, you're protected by our Product Promise.
For full details, please see our Terms & Conditions

Please note: All products are 'FOR RESEARCH USE ONLY. NOT FOR USE IN DIAGNOSTIC OR THERAPEUTIC PROCEDURES'.

For licensing inquiries, please contact partnerships@abcam.com