JavaScript is disabled in your browser. Please enable JavaScript to view this website.
AB133600

Anti-CBFb antibody [EPR6322]

Be the first to review this product! Submit a review

|

(7 Publications)

Rabbit Recombinant Monoclonal CBFb antibody. Suitable for WB, ICC/IF, Flow Cyt (Intra) and reacts with Mouse, Rat, Human samples. Cited in 7 publications.

View Alternative Names

Core-binding factor subunit beta, CBF-beta, Polyomavirus enhancer-binding protein 2 beta subunit, SL3-3 enhancer factor 1 subunit beta, SL3/AKV core-binding factor beta subunit, PEA2-beta, PEBP2-beta, CBFB

6 Images
Immunocytochemistry/ Immunofluorescence - Anti-CBFb antibody [EPR6322] (AB133600)
  • ICC/IF

Unknown

Immunocytochemistry/ Immunofluorescence - Anti-CBFb antibody [EPR6322] (AB133600)

Immunocytochemistry/Immunofluorescence analysis of Jurkat (Human T cell leukemia T lymphocyte) cells labeling CBFb with purified ab133600 at 1/100 dilution (10 μg/mL). Cells were fixed in 100% Methanol and permeabilized with None. Cells were counterstained with ab195889 Anti-alpha Tubulin antibody [DM1A] - Microtubule Marker (Alexa Fluor® 594) 1/200 (2.5 μg/mL). Goat anti rabbit IgG (Alexa Fluor® 488, ab150077) was used as the secondary antibody at 1/1000 (2 μg/mL) dilution. DAPI (blue) was used as nuclear counterstain. PBS instead of the primary antibody was used as the secondary antibody only control.

Flow Cytometry (Intracellular) - Anti-CBFb antibody [EPR6322] (AB133600)
  • Flow Cyt (Intra)

Unknown

Flow Cytometry (Intracellular) - Anti-CBFb antibody [EPR6322] (AB133600)

Intracellular Flow Cytometry analysis of K-562 (Human chronic myelogenous leukemia lymphoblast) cells, labeling CBFb with purified ab133600 at 1/100 dilution (10μg/mL) (Red). Cells were fixed with 4% Paraformaldehyde and permeabilised with 90% Methanol. A Goat anti rabbit IgG (Alexa Fluor®488, ab150077) secondary antibody was used at 1/2000. Isotype control - Rabbit monoclonal IgG (Black). Unlabeled control - Cell without incubation with primary antibody and secondary antibody (Blue).

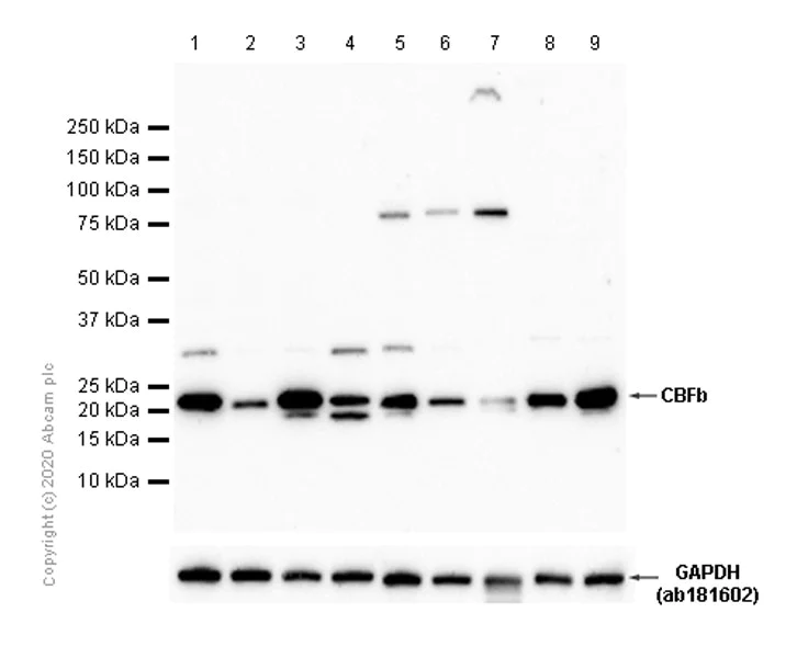
Western blot - Anti-CBFb antibody [EPR6322] (AB133600)
  • WB

Unknown

Western blot - Anti-CBFb antibody [EPR6322] (AB133600)

Blocking/Diluting buffer : 5% NFDM/TBST

Loading Control : Rabbit monoclonal [EPR16891] to GAPDH (ab181602)

All lanes:

Western blot - Anti-CBFb antibody [EPR6322] (ab133600) at 1/1000 dilution

Lane 1:

Raji (Human Burkitt's lymphoma B lymphocyte) whole cell lysate at 20 µg

Lane 2:

HeLa (Human cervix adenocarcinoma epithelial cell) whole cell lysate at 20 µg

Lane 3:

K-562 (Human chronic myelogenous leukemia lymphoblast) whole cell lysate at 20 µg

Lane 4:

Jurkat (Human T cell leukemia T lymphocyte) whole cell lysate at 20 µg

Lane 5:

RAW 264.7 (Mouse Abelson murine leukemia virus-induced tumor macrophage) whole cell lysate at 20 µg

Lane 6:

Mouse spleen lysate at 20 µg

Lane 7:

Mouse thymus lysate at 20 µg

Lane 8:

Rat spleen lysate at 20 µg

Lane 9:

Rat thymus lysate at 20 µg

Secondary

All lanes:

Western blot - Goat Anti-Rabbit IgG H&L (HRP) (<a href='/en-us/products/secondary-antibodies/goat-rabbit-igg-h-l-hrp-ab97051'>ab97051</a>) at 1/20000 dilution

Predicted band size: 22 kDa

Observed band size: 22 kDa

false

Western blot - Anti-CBFb antibody [EPR6322] (AB133600)
  • WB

Lab

Western blot - Anti-CBFb antibody [EPR6322] (AB133600)

ab133600 was shown to react with CBFb in wild-type A431 cells in western blot. Loss of signal was observed when CBFB knockout sample was used. Membranes were blocked in 2 % BSA in TBS-T (0.1 % Tween®) before incubation with ab133600 overnight at 4°C at a 1 in 1000 dilution and ab184095 (Mouse Anti-GAPDH antibody [mAbcam 9484] - Alexa Fluor® 680) at a 1 in 1000 dilution. Blots were incubated with HRP conjugated Goat anti-Rabbit (H+L) secondary antibody at 1/5000 for 1 hour at room temperature before development with Optiblot ECL reagent (ab133456) and imaging.

All lanes:

Western blot - Anti-CBFb antibody [EPR6322] (ab133600) at 1/1000 dilution

Lane 1:

Wild-type A-431 (Human epidermoid carcinoma cell line) whole cell lysate at 20 µg

Lane 2:

CBFB knockout A-431 (Human epidermoid carcinoma cell line) whole cell lysate at 20 µg

Lane 2:

Western blot - Human CBFB knockout A-431 cell line (<a href='/en-us/products/cell-lines/human-cbfb-knockout-a-431-cell-line-ab270472'>ab270472</a>)

Lane 3:

K562 (Human chronic myelogenous leukemia lymphoblast cell line ) whole cell lysate at 20 µg

Lane 4:

HeLa (Human epithelial cell line from cervix adenocarcinoma) whole cell lysate at 20 µg

Predicted band size: 22 kDa

Observed band size: 24 kDa

false

Exposure time: 150s

Western blot - Anti-CBFb antibody [EPR6322] (AB133600)
  • WB

Lab

Western blot - Anti-CBFb antibody [EPR6322] (AB133600)

Lanes 1 - 4 : Merged signal (red and green). Green - ab133600 observed at 22 kDa. Red - loading control ab7291 (Mouse anti-Alpha Tubulin [DM1A]) observed at 55kDa.

ab133600 was shown to react with CBFb in wild-type A431 cells in western blot with loss of signal observed in CBFB knockout sample. Wild-type and CBFB knockout A431 cell lysates were subjected to SDS-PAGE. Membranes were blocked in 2% BSA in TBS-T (0.1% Tween®) before incubation with ab133600 and ab7291 (Mouse anti-Alpha Tubulin [DM1A]) overnight at 4°C at a 1 in 1000 Dilution and a 1 in 20000 dilution respectively. Blots were incubated with Goat anti-Rabbit IgG H&L (IRDye® 800CW) preabsorbed (ab216773) and Goat anti-Mouse IgG H&L (IRDye® 680RD) preabsorbed (ab216776) secondary antibodies at 1 in 20000 dilution for 1 hour at room temperature before imaging.

All lanes:

Western blot - Anti-CBFb antibody [EPR6322] (ab133600) at 1/1000 dilution

Lane 1:

Wild-type A-431 (Human epidermoid carcinoma cell line) whole cell lysate at 20 µg

Lane 2:

CBFB knockout A-431 (Human epidermoid carcinoma cell line) whole cell lysate at 20 µg

Lane 2:

Western blot - Human CBFB knockout A-431 cell line (<a href='/en-us/products/cell-lines/human-cbfb-knockout-a-431-cell-line-ab270472'>ab270472</a>)

Lane 3:

K562 (Human chronic myelogenous leukemia lymphoblast cell line ) whole cell lysate at 20 µg

Lane 4:

HeLa (Human epithelial cell line from cervix adenocarcinoma) whole cell lysate at 20 µg

Predicted band size: 22 kDa

Observed band size: 22 kDa

false

OI-RD Scanning - Anti-CBFb antibody [EPR6322] (AB133600)
  • OI-RD Scanning

Unknown

OI-RD Scanning - Anti-CBFb antibody [EPR6322] (AB133600)

We have systematically measured KD (the equilibrium dissociation constant between the antibody and its antigen), of more than 840 recombinant antibodies to assess not only their individual KD values but also to see the average affinity of antibody. Based on the comparison with published literature values for mouse monoclonal antibodies, Recombinant antibodies appear to be on average 1-2 order of magnitude higher affinity.

Key facts

Host species

Rabbit

Clonality

Monoclonal

Clone number

EPR6322

Isotype

IgG

Carrier free

No

Reacts with

Mouse, Rat, Human

Applications

Flow Cyt (Intra), ICC/IF, WB

applications

Immunogen

The exact immunogen used to generate this antibody is proprietary information.

Reactivity data

{ "title": "Reactivity Data", "filters": { "stats": ["", "Species", "Dilution Info", "Notes"], "tabs": { "all-applications": {"fullname" : "All Applications", "shortname": "All Applications"}, "IP" : {"fullname" : "Immunoprecipitation", "shortname":"IP"}, "WB" : {"fullname" : "Western blot", "shortname":"WB"}, "IHCP" : {"fullname" : "Immunohistochemistry (Formalin/PFA-fixed paraffin-embedded sections)", "shortname":"IHC-P"}, "ICCIF" : {"fullname" : "Immunocytochemistry/ Immunofluorescence", "shortname":"ICC/IF"}, "FlowCytIntra" : {"fullname" : "Flow Cytometry (Intracellular)", "shortname":"Flow Cyt (Intra)"} }, "product-promise": { "all": "all", "testedAndGuaranteed": "tested", "guaranteed": "expected", "predicted": "predicted", "notRecommended": "not-recommended" } }, "values": { "Human": { "IP-species-checked": "notRecommended", "IP-species-dilution-info": "", "IP-species-notes": "<p></p>", "WB-species-checked": "testedAndGuaranteed", "WB-species-dilution-info": "1/1000", "WB-species-notes": "<p></p>", "IHCP-species-checked": "notRecommended", "IHCP-species-dilution-info": "1/600", "IHCP-species-notes": "<p><strong>For unpurified use at 1/100 - 1/250.</strong></p> Perform heat-mediated antigen retrieval with Tris/EDTA buffer pH 9.0 before commencing with IHC staining protocol.", "ICCIF-species-checked": "testedAndGuaranteed", "ICCIF-species-dilution-info": "1/100 - 1/600", "ICCIF-species-notes": "<p></p>", "FlowCytIntra-species-checked": "testedAndGuaranteed", "FlowCytIntra-species-dilution-info": "1/100 - 1/10000", "FlowCytIntra-species-notes": "<p>For unpurified use at 1/190. <a href='/en-us/products/primary-antibodies/rabbit-igg-monoclonal-epr25a-isotype-control-ab172730'>ab172730</a> - Rabbit monoclonal IgG, is suitable for use as an isotype control with this antibody.</p>" }, "Mouse": { "IP-species-checked": "notRecommended", "IP-species-dilution-info": "", "IP-species-notes": "", "WB-species-checked": "testedAndGuaranteed", "WB-species-dilution-info": "1/1000", "WB-species-notes": "<p></p>", "IHCP-species-checked": "notRecommended", "IHCP-species-dilution-info": "1/600", "IHCP-species-notes": "<p><strong>For unpurified use at 1/100 - 1/250.</strong></p> Perform heat-mediated antigen retrieval with Tris/EDTA buffer pH 9.0 before commencing with IHC staining protocol.", "ICCIF-species-checked": "guaranteed", "ICCIF-species-dilution-info": "", "ICCIF-species-notes": "", "FlowCytIntra-species-checked": "guaranteed", "FlowCytIntra-species-dilution-info": "", "FlowCytIntra-species-notes": "" }, "Rat": { "IP-species-checked": "notRecommended", "IP-species-dilution-info": "", "IP-species-notes": "", "WB-species-checked": "testedAndGuaranteed", "WB-species-dilution-info": "1/1000", "WB-species-notes": "<p></p>", "IHCP-species-checked": "notRecommended", "IHCP-species-dilution-info": "1/600", "IHCP-species-notes": "<p><strong>For unpurified use at 1/100 - 1/250.</strong></p> Perform heat-mediated antigen retrieval with Tris/EDTA buffer pH 9.0 before commencing with IHC staining protocol.", "ICCIF-species-checked": "guaranteed", "ICCIF-species-dilution-info": "", "ICCIF-species-notes": "", "FlowCytIntra-species-checked": "guaranteed", "FlowCytIntra-species-dilution-info": "", "FlowCytIntra-species-notes": "" } } }

Product details

Patented technology
Our RabMAb® technology is a patented hybridoma-based technology for making rabbit monoclonal antibodies. For details on our patents, please refer to RabMAb® patents.

What are the advantages of a recombinant monoclonal antibody?
This product is a recombinant monoclonal antibody, which offers several advantages including:

  • - High batch-to-batch consistency and reproducibility
  • - Improved sensitivity and specificity
  • - Long-term security of supply
  • - Animal-free batch production

For more information, read more on recombinant antibodies.

Properties and storage information

Form
Liquid
Purification technique
Affinity purification Protein A
Storage buffer
pH: 7.2 - 7.4 Preservative: 0.01% Sodium azide Constituents: 59% PBS, 40% Glycerol (glycerin, glycerine), 0.05% BSA
Shipped at conditions
Blue Ice
Appropriate short-term storage duration
1-2 weeks
Appropriate short-term storage conditions
+4°C
Appropriate long-term storage conditions
-20°C
Aliquoting information
Upon delivery aliquot
Storage information
Avoid freeze / thaw cycle

Supplementary information

This supplementary information is collated from multiple sources and compiled automatically.

CBFb also known as Core-Binding Factor Subunit Beta weighs approximately 22 kDa. It plays an important role in gene regulation by stabilizing the DNA binding of core-binding factor alpha (CBFA) subunits such as RUNX proteins. CBFb does not bind DNA directly. Instead it enhances the affinity of the RUNX family for their DNA targets. CBFb is broadly expressed in various tissues with high levels observed in hematopoietic cells.
Biological function summary

CBFb forms a complex with RUNX transcription factors facilitating their function. The complex is essential for hematopoiesis as it regulates the expression of genes critical for blood cell differentiation and proliferation. CBFb is involved in bone development influencing the formation of bone-related genes. This CBFb/RUNX complex plays a role in regulating the cell cycle and apoptosis fundamental processes for maintaining cellular integrity.

Pathways

More than one signaling pathway includes CBFb's involvement. Particularly it participates in the Wnt signaling pathway an important player in cell differentiation. Additionally CBFb/RUNX complex regulates genes downstream in the TGF-beta signaling pathway impacting cellular proliferation and differentiation. Through these pathways CBFb is linked to proteins like SMAD3 further emphasizing its role in mediating various biological processes.

Abnormalities in CBFb function connect to acute myeloid leukemia (AML). CBFb's interaction with RUNX1 can result in a chromosomal translocation that generates the CBFb-MYH11 fusion protein which disrupts normal hematopoiesis and contributes to leukemogenesis. Moreover CBFb variations associate with cleidocranial dysplasia a skeletal disorder through its interaction with the RUNX2 protein highlighting its significance in bone development.

Product protocols

For this product, it's our understanding that no specific protocols are required. You can visit:

Target data

Forms the heterodimeric complex core-binding factor (CBF) with RUNX family proteins (RUNX1, RUNX2, and RUNX3). RUNX members modulate the transcription of their target genes through recognizing the core consensus binding sequence 5'-TGTGGT-3', or very rarely, 5'-TGCGGT-3', within their regulatory regions via their runt domain, while CBFB is a non-DNA-binding regulatory subunit that allosterically enhances the sequence-specific DNA-binding capacity of RUNX. The heterodimers bind to the core site of a number of enhancers and promoters, including murine leukemia virus, polyomavirus enhancer, T-cell receptor enhancers, LCK, IL3 and GM-CSF promoters. CBF complexes repress ZBTB7B transcription factor during cytotoxic (CD8+) T cell development. They bind to RUNX-binding sequence within the ZBTB7B locus acting as transcriptional silencer and allowing for cytotoxic T cell differentiation.. (Microbial infection) Following infection, hijacked by the HIV-1 Vif protein, leading to the formation a cullin-5-RING E3 ubiquitin-protein ligase complex (ECS complex) that catalyzes ubiquitination and degradation of APOBEC3F and APOBEC3G (PubMed : 22190037, PubMed : 31792451, PubMed : 36598981, PubMed : 36754086, PubMed : 37419875). The complex can also ubiquitinate APOBEC3H to some extent (PubMed : 37640699). Association with HIV-1 Vif protein also inhibits the transcription coactivator activity of CBFB/CBF-beta (PubMed : 22190037).
See full target information CBFB

Publications (7)

Recent publications for all applications. Explore the full list and refine your search

The Journal of biological chemistry 299:104677 PubMed37028765

2023

VIRMA promotes nasopharyngeal carcinoma, tumorigenesis, and metastasis by upregulation of E2F7 in an m6A-dependent manner.

Applications

Unspecified application

Species

Unspecified reactive species

Zi-Qi Zheng,Zhuo-Hui Huang,Ye-Lin Liang,Wei-Hong Zheng,Cheng Xu,Zhi-Xuan Li,Na Liu,Pan-Yang Yang,Ying-Qin Li,Jun Ma,Ying Sun,Ling-Long Tang,Denghui Wei

BMC oral health 22:126 PubMed35428233

2022

Identification and validation of transcription factor-driven enhancers of genes related to lipid metabolism in metastatic oral squamous cell carcinomas.

Applications

Unspecified application

Species

Unspecified reactive species

Liru Zhang,Shuangling Zhao,Yuanhang Liu,Feifei Lv,Xixue Geng

Oxidative medicine and cellular longevity 2021:8528239 PubMed34725565

2021

Dihydrolycorine Attenuates Cardiac Fibrosis and Dysfunction by Downregulating Runx1 following Myocardial Infarction.

Applications

Unspecified application

Species

Unspecified reactive species

Tingjuan Ni,Xingxiao Huang,Sunlei Pan,Zhongqiu Lu

eLife 7: PubMed29555020

2018

Single-cell transcriptomics reveals a new dynamical function of transcription factors during embryonic hematopoiesis.

Applications

Unspecified application

Species

Unspecified reactive species

Isabelle Bergiers,Tallulah Andrews,Özge Vargel Bölükbaşı,Andreas Buness,Ewa Janosz,Natalia Lopez-Anguita,Kerstin Ganter,Kinga Kosim,Cemre Celen,Gülce Itır Perçin,Paul Collier,Bianka Baying,Vladimir Benes,Martin Hemberg,Christophe Lancrin

Molecules (Basel, Switzerland) 22: PubMed28885587

2017

Anti-HIV Activities and Mechanism of 12-O-Tricosanoylphorbol-20-acetate, a Novel Phorbol Ester from Ostodes katharinae.

Applications

Unspecified application

Species

Unspecified reactive species

Huan Chen,Rong Zhang,Rong-Hua Luo,Liu-Meng Yang,Rui-Rui Wang,Xiao-Jiang Hao,Yong-Tang Zheng

Journal of Cancer 8:1655-1664 PubMed28775785

2017

Lovastatin Inhibits Cancer Stem Cells and Sensitizes to Chemo- and Photodynamic Therapy in Nasopharyngeal Carcinoma.

Applications

Unspecified application

Species

Unspecified reactive species

Yikun Peng,Guangchun He,Da Tang,Li Xiong,Yu Wen,Xiongying Miao,Zhangyong Hong,Hui Yao,Chao Chen,Shichao Yan,Lu Lu,Yingke Yang,Qinglong Li,Xiyun Deng

PloS one 10:e0127460 PubMed26001080

2015

Central Role of Core Binding Factor β2 in Mucosa-Associated Lymphoid Tissue Organogenesis in Mouse.

Applications

IHC-Fr

Species

Mouse

Takahiro Nagatake,Satoshi Fukuyama,Shintaro Sato,Hideaki Okura,Masashi Tachibana,Ichiro Taniuchi,Kosei Ito,Michiko Shimojou,Naomi Matsumoto,Hidehiko Suzuki,Jun Kunisawa,Hiroshi Kiyono
View all publications

Product promise

We are committed to supporting your work with high-quality reagents, and we're here for you every step of the way. In the unlikely event that one of our products does not perform as expected, you're protected by our Product Promise.
For full details, please see our Terms & Conditions

Please note: All products are 'FOR RESEARCH USE ONLY. NOT FOR USE IN DIAGNOSTIC OR THERAPEUTIC PROCEDURES'.

For licensing inquiries, please contact partnerships@abcam.com