JavaScript is disabled in your browser. Please enable JavaScript to view this website.
AB288825

Anti-CD90 / Thy1 antibody [H169V2/L1D33V1] - BSA and Azide free

Be the first to review this product! Submit a review

|

(1 Publication)

Human Recombinant Monoclonal CD90 / Thy1 antibody. Carrier free. Suitable for ICC/IF, Flow Cyt, ELISA, SPR and reacts with Human, Recombinant full length protein - Human samples. Cited in 1 publication.

View Alternative Names

CD90, Thy-1 membrane glycoprotein, CDw90, Thy-1 antigen, THY1

6 Images
Flow Cytometry - Anti-CD90 / Thy1 antibody [H169V2/L1D33V1] - BSA and Azide free (AB288825)
  • Flow Cyt

Supplier Data

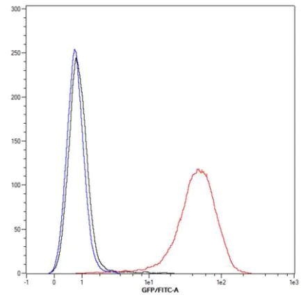
Flow Cytometry - Anti-CD90 / Thy1 antibody [H169V2/L1D33V1] - BSA and Azide free (AB288825)

Flow cytometric analysis of Jurkat (human T cell leukemia cell line from peripheral blood) cells using ab288825 at 10 μg/mL, followed by an FITC-labelled Goat anti-Human IgG Fc secondary antibody at 1/1000 dilution (red). The controls are unstained cells (blue) and cell treated only with secondary antibody (black).

Immunocytochemistry/ Immunofluorescence - Anti-CD90 / Thy1 antibody [H169V2/L1D33V1] - BSA and Azide free (AB288825)
  • ICC/IF

Supplier Data

Immunocytochemistry/ Immunofluorescence - Anti-CD90 / Thy1 antibody [H169V2/L1D33V1] - BSA and Azide free (AB288825)

Jurkat (human T cell leukemia cell line from peripheral blood) cells were labeled with ab288825 at 10 μg/mL, followed by an FITC-labeled Goat anti-Human IgG Fc secondary antibody at 1/1000 dilution.

Flow Cytometry - Anti-CD90 / Thy1 antibody [H169V2/L1D33V1] - BSA and Azide free (AB288825)
  • Flow Cyt

Supplier Data

Flow Cytometry - Anti-CD90 / Thy1 antibody [H169V2/L1D33V1] - BSA and Azide free (AB288825)

Flow cytometric analysis of Kasumi (human acute myeloid leukemia myoblast from peripheral blood) cells using ab288825 at 10 μg/mL, followed by an FITC-labelled Goat anti-Human IgG Fc secondary antibody at 1/1000 dilution (red). The controls are unstained cells (blue) and cell treated only with secondary antibody (black).

Immunocytochemistry/ Immunofluorescence - Anti-CD90 / Thy1 antibody [H169V2/L1D33V1] - BSA and Azide free (AB288825)
  • ICC/IF

Supplier Data

Immunocytochemistry/ Immunofluorescence - Anti-CD90 / Thy1 antibody [H169V2/L1D33V1] - BSA and Azide free (AB288825)

Jurkat (human T cell leukemia cell line from peripheral blood) cells were labeled with an FITC-labeled Goat anti-Human IgG Fc secondary antibody at 1/1000 dilution.

Secondary antibody only control.

ELISA - Anti-CD90 / Thy1 antibody [H169V2/L1D33V1] - BSA and Azide free (AB288825)
  • ELISA

Unknown

ELISA - Anti-CD90 / Thy1 antibody [H169V2/L1D33V1] - BSA and Azide free (AB288825)

ELISA analysis of ab288825. Plates were coated with 50 μL (at 1 μg/mL) of recombinant human CD90 (aa1-130 with C-terminal DDDDK tag).

Surface Plasmon Resonance - Anti-CD90 / Thy1 antibody [H169V2/L1D33V1] - BSA and Azide free (AB288825)
  • SPR

Supplier Data

Surface Plasmon Resonance - Anti-CD90 / Thy1 antibody [H169V2/L1D33V1] - BSA and Azide free (AB288825)

Surface Plasmon Resonance anysis of ab288825. The biosensor was coated with 20 μg/mL of antibody for 200 seconds. Recombinant human CD90 antigen (aa1-130 with C-terminal DDDDK tag) was used at 100 nM and 500 nM.

ab288825 = H169-V2/L1D33-V1

Key facts

Host species

Human

Clonality

Monoclonal

Clone number

H169V2/L1D33V1

Isotype

IgG1

Light chain type

kappa

Carrier free

Yes

Reacts with

Human

Applications

SPR, Flow Cyt, ELISA, ICC/IF

applications

Reactivity data

{ "title": "Reactivity Data", "filters": { "stats": ["", "Species", "Dilution Info", "Notes"], "tabs": { "all-applications": {"fullname" : "All Applications", "shortname": "All Applications"}, "ICCIF" : {"fullname" : "Immunocytochemistry/ Immunofluorescence", "shortname":"ICC/IF"}, "FlowCyt" : {"fullname" : "Flow Cytometry", "shortname":"Flow Cyt"}, "ELISA" : {"fullname" : "ELISA", "shortname":"ELISA"}, "SPR" : {"fullname" : "Surface Plasmon Resonance", "shortname":"SPR"} }, "product-promise": { "all": "all", "testedAndGuaranteed": "tested", "guaranteed": "expected", "predicted": "predicted", "notRecommended": "not-recommended" } }, "values": { "Human": { "ICCIF-species-checked": "testedAndGuaranteed", "ICCIF-species-dilution-info": "10 µg/mL", "ICCIF-species-notes": "<p></p>", "FlowCyt-species-checked": "testedAndGuaranteed", "FlowCyt-species-dilution-info": "10 µg/mL", "FlowCyt-species-notes": "<p></p>", "ELISA-species-checked": "guaranteed", "ELISA-species-dilution-info": "", "ELISA-species-notes": "", "SPR-species-checked": "guaranteed", "SPR-species-dilution-info": "", "SPR-species-notes": "" }, "Recombinant full length protein - Human": { "ICCIF-species-checked": "notRecommended", "ICCIF-species-dilution-info": "", "ICCIF-species-notes": "", "FlowCyt-species-checked": "notRecommended", "FlowCyt-species-dilution-info": "", "FlowCyt-species-notes": "", "ELISA-species-checked": "testedAndGuaranteed", "ELISA-species-dilution-info": "0.001-10000 µg/mL", "ELISA-species-notes": "<p></p>", "SPR-species-checked": "testedAndGuaranteed", "SPR-species-dilution-info": "", "SPR-species-notes": "<p></p>" } } }

Product details

What are the advantages of a recombinant monoclonal antibody?
This product is a recombinant monoclonal antibody, which offers several advantages including:

  • - High batch-to-batch consistency and reproducibility
  • - Improved sensitivity and specificity
  • - Long-term security of supply
  • - Animal-free batch production

For more information, read more on recombinant antibodies.

Conjugation ready
Our carrier-free antibodies are typically supplied in a PBS-only formulation, purified and free of BSA, sodium azide and glycerol. This conjugation-ready format is designed for use with fluorochromes, metal isotopes, oligonucleotides, and enzymes, which makes them ideal for antibody labelling, functional and cell-based assays, flow-based assays (e.g. mass cytometry) and Multiplex Imaging applications.

Use our conjugation kits for antibody conjugates that are ready-to-use in as little as 20 minutes with 1 minute hands-on-time and 100% antibody recovery: available for fluorescent dyes, HRP, biotin and gold.

Properties and storage information

Form
Liquid
Purification technique
Affinity purification Protein A
Purification notes
Purified from CHO cell tissue culture supernatant.
Storage buffer
pH: 7.2 - 7.4 Constituents: PBS
Shipped at conditions
Blue Ice
Appropriate short-term storage conditions
+4°C
Appropriate long-term storage conditions
+4°C

Supplementary information

This supplementary information is collated from multiple sources and compiled automatically.

CD90 also known as Thy1 is a glycoprotein with a molecular mass of approximately 25-37 kDa. It is highly conserved across species and found on the surface of various cell types including fibroblasts neurons and endothelial cells. CD90 is expressed in these cells in tissues such as the brain thymus and lungs. Researchers use anti-CD90 antibodies for detection often in combination with CD90 FITC in immunofluorescence assays. CD90 serves as a useful cell marker particularly in identifying mesenchymal stem cells (MSCs).
Biological function summary

CD90 plays a role in cell-cell and cell-matrix interactions contributing to cellular adhesion migration and signal transduction. It functions as part of a complex involving integrins which mediate its interaction with the extracellular matrix. This protein also influences T-cell activation reflecting its importance in immune response regulation. Its presence aids in modulating response to injury and promoting tissue repair due to its association with stem and progenitor cells.

Pathways

CD90 engagement affects focal adhesion and MAPK signaling pathways. It interacts with integrins like αvβ3 and α5β1 influencing cell movement and proliferation processes. CD90 involvement in these pathways allows it to regulate responses important for cell survival and communication within various tissues. These interactions highlight the protein's role in maintaining cellular homeostasis and regulating physiological processes.

CD90 has associations with fibrosis and cancer. In fibrotic conditions CD90 expression affects fibroblast activity influencing tissue scarring in organs such as the liver and lungs. In cancer CD90 modifies tumor progression and metastasis by impacting cell adhesion and migration with connections to proteins like TGF-beta which further drive these processes. Understanding CD90 in disease contexts facilitates the development of therapeutic strategies aimed at modulating its activity.

Product protocols

For this product, it's our understanding that no specific protocols are required. You can visit:

Target data

May play a role in cell-cell or cell-ligand interactions during synaptogenesis and other events in the brain.
See full target information THY1

Publications (1)

Recent publications for all applications. Explore the full list and refine your search

Journal of orthopaedic surgery and research 20:336 PubMed40176111

2025

USP15-modified ADMSCs-Exo alleviates chondrocyte damage and effectively relieved osteoarthritis by inducing M2 polarization of macrophages through deubiquitinating FOXC1.

Applications

Unspecified application

Species

Unspecified reactive species

Qibin Liang,Qinghe Ding,Liang Zhao,Jingchao Tan,Wei Niu
View all publications

Product promise

We are committed to supporting your work with high-quality reagents, and we're here for you every step of the way. In the unlikely event that one of our products does not perform as expected, you're protected by our Product Promise.
For full details, please see our Terms & Conditions

Please note: All products are 'FOR RESEARCH USE ONLY. NOT FOR USE IN DIAGNOSTIC OR THERAPEUTIC PROCEDURES'.

For licensing inquiries, please contact partnerships@abcam.com