JavaScript is disabled in your browser. Please enable JavaScript to view this website.
AB193346

Anti-Cytokeratin 8 antibody [K8.8]

Be the first to review this product! Submit a review

|

(1 Publication)

Mouse Monoclonal Cytokeratin 8 antibody. Suitable for ICC, Flow Cyt, WB, IHC-P and reacts with Human samples. Cited in 1 publication. Immunogen corresponding to Native Full Length Protein corresponding to Human KRT8.

View Alternative Names

CYK8, KRT8, Cytokeratin-8, Keratin-8, Type-II keratin Kb8, CK-8, K8

4 Images
Immunohistochemistry (Formalin/PFA-fixed paraffin-embedded sections) - Anti-Cytokeratin 8 antibody [K8.8] (AB193346)
  • IHC-P

Supplier Data

Immunohistochemistry (Formalin/PFA-fixed paraffin-embedded sections) - Anti-Cytokeratin 8 antibody [K8.8] (AB193346)

Immunohistochemical analysis of formalin fixed paraffin embedded human colon carcinoma labeling Cytokeratin 8 with ab193346 at 0.5 μg/ml

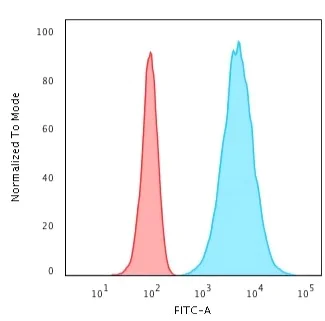
Flow Cytometry - Anti-Cytokeratin 8 antibody [K8.8] (AB193346)
  • Flow Cyt

Supplier Data

Flow Cytometry - Anti-Cytokeratin 8 antibody [K8.8] (AB193346)

Flow Cytometry analysis of HeLa (human epithelial cell line from cervix adenocarcinoma) cells labeling Cytokeratin 8 with ab193346 at 2 μg/106 cells followed by Goat anti-Mouse IgG-CF488 (Blue); Isotype Control (Red).

Immunocytochemistry - Anti-Cytokeratin 8 antibody [K8.8] (AB193346)
  • ICC

Unknown

Immunocytochemistry - Anti-Cytokeratin 8 antibody [K8.8] (AB193346)

Immunocytochemical analysis of HCT116 cells labeling Cytokeratin 8 with ab193346 at 2 μg/ml followed by Goat anti mouse IgG CF488 (green). The nuclear counterstain used reddot (red).

Western blot - Anti-Cytokeratin 8 antibody [K8.8] (AB193346)
  • WB

Unknown

Western blot - Anti-Cytokeratin 8 antibody [K8.8] (AB193346)

All lanes:

Western blot - Anti-Cytokeratin 8 antibody [K8.8] (ab193346) at 2 µg/mL

All lanes:

HCT116 cell lysate

Predicted band size: 53 kDa

false

Key facts

Host species

Mouse

Clonality

Monoclonal

Clone number

K8.8

Isotype

IgG1

Light chain type

kappa

Carrier free

No

Reacts with

Human

Applications

ICC, IHC-P, Flow Cyt, WB

applications

Immunogen

Native Full Length Protein corresponding to Human KRT8.

P05787

Reactivity data

{ "title": "Reactivity Data", "filters": { "stats": ["", "Species", "Dilution Info", "Notes"], "tabs": { "all-applications": {"fullname" : "All Applications", "shortname": "All Applications"}, "ICC" : {"fullname" : "Immunocytochemistry", "shortname":"ICC"}, "FlowCyt" : {"fullname" : "Flow Cytometry", "shortname":"Flow Cyt"}, "WB" : {"fullname" : "Western blot", "shortname":"WB"}, "IHCP" : {"fullname" : "Immunohistochemistry (Formalin/PFA-fixed paraffin-embedded sections)", "shortname":"IHC-P"} }, "product-promise": { "all": "all", "testedAndGuaranteed": "tested", "guaranteed": "expected", "predicted": "predicted", "notRecommended": "not-recommended" } }, "values": { "Human": { "ICC-species-checked": "testedAndGuaranteed", "ICC-species-dilution-info": "1-2 µg/mL", "ICC-species-notes": "<p></p>", "FlowCyt-species-checked": "testedAndGuaranteed", "FlowCyt-species-dilution-info": "1-2 µg for 10^6 Cells", "FlowCyt-species-notes": "<p></p>", "WB-species-checked": "testedAndGuaranteed", "WB-species-dilution-info": "1-2 µg/mL", "WB-species-notes": "<p></p>", "IHCP-species-checked": "testedAndGuaranteed", "IHCP-species-dilution-info": "1-2 µg/mL", "IHCP-species-notes": "<p></p>" }, "Rat": { "ICC-species-checked": "notRecommended", "ICC-species-dilution-info": "", "ICC-species-notes": "<p></p>", "FlowCyt-species-checked": "notRecommended", "FlowCyt-species-dilution-info": "", "FlowCyt-species-notes": "<p></p>", "WB-species-checked": "notRecommended", "WB-species-dilution-info": "", "WB-species-notes": "<p></p>", "IHCP-species-checked": "notRecommended", "IHCP-species-dilution-info": "", "IHCP-species-notes": "<p></p>" } } }

Properties and storage information

Form
Liquid
Purification technique
Affinity purification Protein G
Storage buffer
pH: 7.2 - 7.4 Preservative: 0.05% Sodium azide Constituents: PBS, 0.05% BSA
Shipped at conditions
Blue Ice
Appropriate short-term storage duration
1-2 weeks
Appropriate short-term storage conditions
+4°C
Appropriate long-term storage conditions
-20°C
Aliquoting information
Upon delivery aliquot
Storage information
Avoid freeze / thaw cycle

Product protocols

For this product, it's our understanding that no specific protocols are required. You can visit:

Target data

Together with KRT19, helps to link the contractile apparatus to dystrophin at the costameres of striated muscle.
See full target information KRT8

Publications (1)

Recent publications for all applications. Explore the full list and refine your search

Annals of translational medicine 9:687 PubMed33987385

2021

CD2 T-helper 17-like cells differentiated from a CD133 subpopulation of non-small cell lung carcinoma cells promote the growth of lung carcinoma.

Applications

Unspecified application

Species

Unspecified reactive species

Miaomiao Jia,Xianxian Jia,Dong Zhang,Wenxuan Liu,Shanyong Yi,Zhenhua Li,Bin Cong,Chunling Ma,Shujin Li,Jun Zhang
View all publications

Product promise

We are committed to supporting your work with high-quality reagents, and we're here for you every step of the way. In the unlikely event that one of our products does not perform as expected, you're protected by our Product Promise.
For full details, please see our Terms & Conditions

Please note: All products are 'FOR RESEARCH USE ONLY. NOT FOR USE IN DIAGNOSTIC OR THERAPEUTIC PROCEDURES'.

For licensing inquiries, please contact partnerships@abcam.com