JavaScript is disabled in your browser. Please enable JavaScript to view this website.
AB195479

Anti-Histone H4 (tri methyl K20) antibody - ChIP Grade

Be the first to review this product! Submit a review

|

(2 Publications)

Rabbit Polyclonal Histone H4 tri methyl K20 antibody. Suitable for ChIP, Dot, WB, ICC/IF, ChIP-seq and reacts with Human samples. Cited in 2 publications. Immunogen corresponding to Synthetic Peptide within Human H4C1 tri methyl K20 conjugated to Keyhole Limpet Haemocyanin.

View Alternative Names

H4/A, H4FA, HIST1H4A, H4C2, H4/I, H4FI, HIST1H4B, H4C3, H4/G, H4FG, HIST1H4C, H4C4, H4/B, H4FB, HIST1H4D, H4C5, H4/J, H4FJ, HIST1H4E, H4C6, H4/C, H4FC, HIST1H4F, H4C8, H4/H, H4FH, HIST1H4H, H4C9, H4/M, H4FM, HIST1H4I, H4C11, H4/E, H4FE, HIST1H4J, H4C12, H4/D, H4FD, HIST1H4K, H4C13, H4/K, H4FK, HIST1H4L, H4C14, H4/N, H4F2, H4FN, HIST2H4, HIST2H4A, H4C15, H4/O, H4FO, HIST2H4B, H4C16, H4-16, HIST4H4, H4C1, Histone H4, H4K20me3, H4K20me, H4K20

6 Images
Immunocytochemistry/ Immunofluorescence - Anti-Histone H4 (tri methyl K20) antibody - ChIP Grade (AB195479)
  • ICC/IF

Supplier Data

Immunocytochemistry/ Immunofluorescence - Anti-Histone H4 (tri methyl K20) antibody - ChIP Grade (AB195479)

Immunofluorescent analysis of Human osteosarcoma (U2OS) cells labeling Histone H4 (tri methyl K20) with ab195479 at 1/300 dilution. Cells were fixed with ice cold methanol for 10 minutes and blocked with PBS/TX-100 containing 5% normal goat serum. Figure A : cells were immunofluorescently labeled with ab195479 diluted 1/300 in blocking solution followed by an anti-rabbit antibody conjugated to Alexa568 or with DAPI (right), which specifically labels DNA. Figure B : staining of the cells with the ab195479 after incubation of the antibody with blocking peptide (concentration : 5 ng/μl).

ChIP-sequencing - Anti-Histone H4 (tri methyl K20) antibody - ChIP Grade (AB195479)
  • ChIP-seq

Supplier Data

ChIP-sequencing - Anti-Histone H4 (tri methyl K20) antibody - ChIP Grade (AB195479)

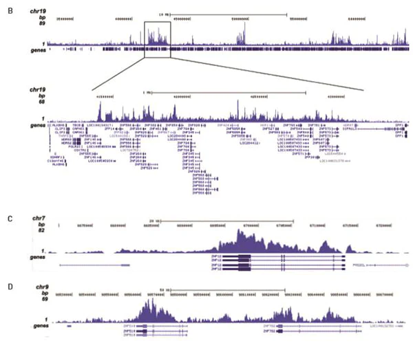
ChIPseq results obtained with ab195479 directed against Histone H4 (tri methyl K20).

ChIP was performed with 1 μg of ab195479 on sheared chromatin from 1 million HeLaS3 cells. The IP'd DNA was analysed by QPCR with optimized PCR primer pairs for the promoter and coding region of the active GAPDH gene, for the coding region of the ZNF510 gene and for the Sat2 satellite repeat (figure A). The IP'd DNA was subsequently analysed on an Illumina Genome Analyzer. Library preparation, cluster generation and sequencing were performed according to the manufacturer's instructions. The 36 bp tags were aligned to the human genome using the ELAND algorithm.

ChIP-sequencing - Anti-Histone H4 (tri methyl K20) antibody - ChIP Grade (AB195479)
  • ChIP-seq

Supplier Data

ChIP-sequencing - Anti-Histone H4 (tri methyl K20) antibody - ChIP Grade (AB195479)

The IP'd DNA was subsequently analysed on an Illumina Genome Analyzer. Library preparation, cluster generation and sequencing were performed according to the manufacturer's instructions. The 36 bp tags were aligned to the human genome using the ELAND algorithm. Figure B shows the signal distribution along the long arm of chromosome 19 and a zoomin to an enriched region containing several ZNF repeat genes. Figure C and D show the enrichment at ZNF12 and ZNF510 on chromosome 7 and 9, respectively. These results clearly show an enrichment of H4K20me3 at ZNF repeat genes.

ChIP - Anti-Histone H4 (tri methyl K20) antibody - ChIP Grade (AB195479)
  • ChIP

Supplier Data

ChIP - Anti-Histone H4 (tri methyl K20) antibody - ChIP Grade (AB195479)

ChIP results obtained with ab195479 directed against Histone H4 (tri methyl K20).

ChIP assays were performed using human HeLa cells, ab195479 and optimized PCR primer sets for qPCR. ChIP was performed with sheared chromatin from 1 million cells. A titration of the antibody consisting of 1, 2, 5, and 10 μg per ChIP experiment was analysed. IgG (1 μg/IP) was used as negative IP control. QPCR was performed with primers for promoters of the active genes c-fos and GAPDH, used as negative controls, and for the Sat2 satellite repeat region used as a positive control. Figure shows the recovery, expressed as a % of input (the relative amount of immunoprecipitated DNA compared to input DNA after qPCR analysis).

Western blot - Anti-Histone H4 (tri methyl K20) antibody - ChIP Grade (AB195479)
  • WB

Supplier Data

Western blot - Anti-Histone H4 (tri methyl K20) antibody - ChIP Grade (AB195479)

The antibody was diluted in TBS-Tween containing 5% skimmed milk.

All lanes:

Western blot - Anti-Histone H4 (tri methyl K20) antibody - ChIP Grade (ab195479) at 1/1000 dilution

All lanes:

HeLa histone extract at 15 µg

Predicted band size: 11 kDa

false

Dot Blot - Anti-Histone H4 (tri methyl K20) antibody - ChIP Grade (AB195479)
  • Dot

Supplier Data

Dot Blot - Anti-Histone H4 (tri methyl K20) antibody - ChIP Grade (AB195479)

Dot Blot analysis was performed to test the cross reactivity of ab195479 against Histone H4 (tri methyl K20) with peptides containing other histone modifications and the unmodified H4K20. One hundred to 0.2 pmol of the respective peptides were spotted on a membrane. The antibody was used at a dilution of 1/20000. Figure shows a high specificity of the antibody for the modification of interest.

Key facts

Host species

Rabbit

Clonality

Polyclonal

Isotype

IgG

Carrier free

No

Reacts with

Human

Applications

ICC/IF, ChIP-seq, Dot, WB, ChIP

applications

Immunogen

Synthetic Peptide within Human H4C1 tri methyl K20 conjugated to Keyhole Limpet Haemocyanin. The exact immunogen used to generate this antibody is proprietary information.

P62805

Reactivity data

{ "title": "Reactivity Data", "filters": { "stats": ["", "Species", "Dilution Info", "Notes"], "tabs": { "all-applications": {"fullname" : "All Applications", "shortname": "All Applications"}, "ChIP" : {"fullname" : "ChIP", "shortname":"ChIP"}, "Dot" : {"fullname" : "Dot Blot", "shortname":"Dot"}, "WB" : {"fullname" : "Western blot", "shortname":"WB"}, "ICCIF" : {"fullname" : "Immunocytochemistry/ Immunofluorescence", "shortname":"ICC/IF"}, "ChIPseq" : {"fullname" : "ChIP-sequencing", "shortname":"ChIP-seq"} }, "product-promise": { "all": "all", "testedAndGuaranteed": "tested", "guaranteed": "expected", "predicted": "predicted", "notRecommended": "not-recommended" } }, "values": { "Human": { "ChIP-species-checked": "testedAndGuaranteed", "ChIP-species-dilution-info": "1-2 µg/cells for 6 µg/cells", "ChIP-species-notes": "<p></p>", "Dot-species-checked": "testedAndGuaranteed", "Dot-species-dilution-info": "1/20000", "Dot-species-notes": "<p></p>", "WB-species-checked": "testedAndGuaranteed", "WB-species-dilution-info": "1/1000", "WB-species-notes": "<p></p>", "ICCIF-species-checked": "testedAndGuaranteed", "ICCIF-species-dilution-info": "1/300", "ICCIF-species-notes": "<p></p>", "ChIPseq-species-checked": "testedAndGuaranteed", "ChIPseq-species-dilution-info": "1-2 µg/cells for 6 µg/cells", "ChIPseq-species-notes": "<p></p>" }, "Mouse": { "ChIP-species-checked": "predicted", "ChIP-species-dilution-info": "", "ChIP-species-notes": "", "Dot-species-checked": "predicted", "Dot-species-dilution-info": "", "Dot-species-notes": "", "WB-species-checked": "predicted", "WB-species-dilution-info": "", "WB-species-notes": "", "ICCIF-species-checked": "predicted", "ICCIF-species-dilution-info": "", "ICCIF-species-notes": "", "ChIPseq-species-checked": "predicted", "ChIPseq-species-dilution-info": "", "ChIPseq-species-notes": "" } } }

Properties and storage information

Form
Liquid
Purification technique
Affinity purification Protein A
Storage buffer
Preservative: 0.05% Sodium azide, 0.05% Proclin 300 Constituents: PBS
Shipped at conditions
Blue Ice
Appropriate short-term storage duration
1-2 weeks
Appropriate short-term storage conditions
+4°C
Appropriate long-term storage conditions
-20°C
Aliquoting information
Upon delivery aliquot
Storage information
Avoid freeze / thaw cycle

Product protocols

For this product, it's our understanding that no specific protocols are required. You can visit:

Target data

Core component of nucleosome. Nucleosomes wrap and compact DNA into chromatin, limiting DNA accessibility to the cellular machineries which require DNA as a template. Histones thereby play a central role in transcription regulation, DNA repair, DNA replication and chromosomal stability. DNA accessibility is regulated via a complex set of post-translational modifications of histones, also called histone code, and nucleosome remodeling.
See full target information H4C1 tri methyl K20

Publications (2)

Recent publications for all applications. Explore the full list and refine your search

Molecular and cellular biology 43:596-610 PubMed37937370

2023

RNA Polymerase II Dependent Crosstalk between H4K16 Deacetylation and H3K56 Acetylation Promotes Transcription of Constitutively Expressed Genes.

Applications

Unspecified application

Species

Unspecified reactive species

Preeti Khan,Priyabrata Singha,Ronita Nag Chaudhuri

International journal of molecular sciences 23: PubMed36361662

2022

Pathological Nuclear Hallmarks in Dentate Granule Cells of Alzheimer's Patients: A Biphasic Regulation of Neurogenesis.

Applications

Unspecified application

Species

Unspecified reactive species

Laura Gil,Erika Chi-Ahumada,Sandra A Niño,Gabriela Capdeville,Areli M Méndez-Torres,Carmen Guerrero,Ana B Rebolledo,Isabel M Olazabal,María E Jiménez-Capdeville
View all publications

Product promise

We are committed to supporting your work with high-quality reagents, and we're here for you every step of the way. In the unlikely event that one of our products does not perform as expected, you're protected by our Product Promise.
For full details, please see our Terms & Conditions

Please note: All products are 'FOR RESEARCH USE ONLY. NOT FOR USE IN DIAGNOSTIC OR THERAPEUTIC PROCEDURES'.

For licensing inquiries, please contact partnerships@abcam.com