JavaScript is disabled in your browser. Please enable JavaScript to view this website.
AB195329

Anti-RUNX1T1/ETO/CDR antibody - ChIP Grade

5

(1 Review)

|

(3 Publications)

Rabbit Polyclonal RUNX1T1/ETO/CDR antibody. Suitable for ChIP and reacts with Human samples. Cited in 3 publications. Immunogen corresponding to Synthetic Peptide within Human RUNX1T1 aa 250-300 conjugated to Keyhole Limpet Haemocyanin.

View Alternative Names

AML1T1, CBFA2T1, CDR, ETO, MTG8, ZMYND2, RUNX1T1, Protein CBFA2T1, Cyclin-D-related protein, Eight twenty one protein, Protein ETO, Protein MTG8, Zinc finger MYND domain-containing protein 2

2 Images
ChIP - Anti-RUNX1T1/ETO/CDR antibody - ChIP Grade (AB195329)
  • ChIP

Supplier Data

ChIP - Anti-RUNX1T1/ETO/CDR antibody - ChIP Grade (AB195329)

ChIP assays were performed using SKNO-1 cells, ab195329 and optimized primer pairs for qPCR. Sheared chromatin from 1.25 million cells and 4 μL of antibody were used per ChIP experiment. QPCR was performed using primers specific for the FUT7, NFE2, OGG1 and VEGF genes. Image shows the occupancy, calculated as the ratio + control/background for which the H2B gene was used.

ChIP - Anti-RUNX1T1/ETO/CDR antibody - ChIP Grade (AB195329)
  • ChIP

Supplier Data

ChIP - Anti-RUNX1T1/ETO/CDR antibody - ChIP Grade (AB195329)

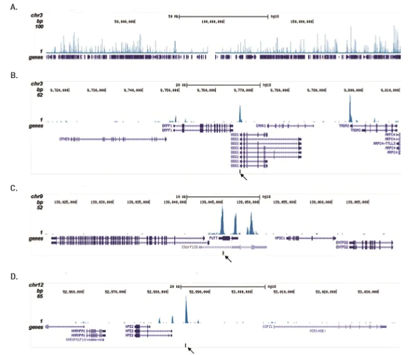
ChIP assays were performed using 1.25 million SKNO-1 cells and 4 μL of ab195329. The IP'd DNA of 6 ChIP's was pooled and analysed. The 32 bp tags were aligned to the human reference genome (hg18) using the ELAND algorithm. Image shows the results of the complete chromosome 3 and three genomic regions surrounding the OGG1, FUT7 and NFE2 genes, respectively. The position of the PCR amplicon is indicated with an arrow.

Key facts

Host species

Rabbit

Clonality

Polyclonal

Isotype

IgG

Carrier free

No

Reacts with

Human

Applications

ChIP

applications

Immunogen

The exact immunogen used to generate this antibody is proprietary information.

Synthetic Peptide within Human RUNX1T1 aa 50-100 conjugated to Keyhole Limpet Haemocyanin. Database link Q06455

Reactivity data

{ "title": "Reactivity Data", "filters": { "stats": ["", "Species", "Dilution Info", "Notes"], "tabs": { "all-applications": {"fullname" : "All Applications", "shortname": "All Applications"}, "ChIP" : {"fullname" : "ChIP", "shortname":"ChIP"} }, "product-promise": { "all": "all", "testedAndGuaranteed": "tested", "guaranteed": "expected", "predicted": "predicted", "notRecommended": "not-recommended" } }, "values": { "Human": { "ChIP-species-checked": "testedAndGuaranteed", "ChIP-species-dilution-info": "", "ChIP-species-notes": "<p>4 μL/ChIP</p>" } } }

Properties and storage information

Form
Liquid
Purity
Whole antiserum
Storage buffer
Preservative: 0.05% Sodium azide
Shipped at conditions
Blue Ice
Appropriate short-term storage duration
1-2 weeks
Appropriate short-term storage conditions
+4°C
Appropriate long-term storage conditions
-20°C
Aliquoting information
Upon delivery aliquot
Storage information
Avoid freeze / thaw cycle

Supplementary information

This supplementary information is collated from multiple sources and compiled automatically.

RUNX1T1 also known as ETO or CDR is an important transcriptional regulator. It has a mass of approximately 70 kDa. This protein is expressed in various body tissues including hematopoietic cells. RUNX1T1 is heavily involved in transcriptional repression playing a role in chromatin remodeling and gene expression regulation. Structurally it binds to DNA through specific interactions which influences gene activation or repression contributing to the regulation of cell differentiation.
Biological function summary

The functions of RUNX1T1 involve its participation in the formation of transcriptional complexes. It interacts with several co-repressors and co-activators affecting gene transcription which is important for hematopoiesis. It regulates a range of gene expressions minimally necessary for normal blood cell development. These complexes enable RUNX1T1 to function in a tightly controlled way supporting tissue-specific gene expression and ensuring balance in cell proliferation and differentiation.

Pathways

RUNX1T1 has pivotal roles in the hematopoietic and differentiation pathways. It interacts with RUNX1 forming a RUNX1-RUNX1T1 fusion that disrupts normal blood cell development. This fusion alters its typical role in the regulation of gene transcription which intersects with other signaling pathways such as the TGF-beta pathway. RUNX1T1-ETO fusion is linked with important proteins involved in signaling and transcription processes which demonstrate its broad relevance within cellular growth pathways.

RUNX1T1's misregulation or fusion with RUNX1 characterizes certain leukemias notably acute myeloid leukemia (AML). This fusion protein acts aberrantly in hematopoiesis contributing to the development of leukemic cells. Apart from leukemia abnormalities in RUNX1T1 function can also impact other disorders related with defects in blood cell development. The disease association highlights RUNX1T1's interaction with other oncogenic proteins like FLT3 influencing AML pathogenesis.

Product protocols

For this product, it's our understanding that no specific protocols are required. You can visit:

Target data

Transcriptional corepressor which facilitates transcriptional repression via its association with DNA-binding transcription factors and recruitment of other corepressors and histone-modifying enzymes (PubMed : 10688654, PubMed : 12559562, PubMed : 15203199). Can repress the expression of MMP7 in a ZBTB33-dependent manner (PubMed : 23251453). Can repress transactivation mediated by TCF12 (PubMed : 16803958). Acts as a negative regulator of adipogenesis (By similarity). The AML1-MTG8/ETO fusion protein frequently found in leukemic cells is involved in leukemogenesis and contributes to hematopoietic stem/progenitor cell self-renewal (PubMed : 23812588).
See full target information RUNX1T1

Publications (3)

Recent publications for all applications. Explore the full list and refine your search

Cell biology international 49:288-302 PubMed39687949

2024

Wilms' tumor 1-associated protein aggravates ischemic stroke by promoting M1 polarization of microglia by enhancing PTGS2 mRNA stability in an m6A-dependent manner.

Applications

Unspecified application

Species

Unspecified reactive species

Haijing Sui,Chang Liu,Zhenyu Sun,Hongjie Xi

Experimental & molecular medicine 53:1902-1910 PubMed34921223

2021

Epigenetic silencing of UBXN8 contributes to leukemogenesis in t(8;21) acute myeloid leukemia.

Applications

Unspecified application

Species

Unspecified reactive species

Erna Yang,Wei Guan,Desheng Gong,Jieying Li,Caixia Han,Juan Zhang,Hong Wang,Synat Kang,Xuefeng Gao,Yonghui Li,Li Yu

Clinical science (London, England : 1979) 134:3079-3091 PubMed33201243

2020

Epigenetic silencing of miR564 contributes to the leukemogenesis of t(8;21) acute myeloid leukemia.

Applications

Unspecified application

Species

Unspecified reactive species

Erna Yang,Wei Guan,Desheng Gong,Xuefeng Gao,Caixia Han,Juan Zhang,Hong Wang,Mengzhen Wang,Yonghui Li,Li Yu
View all publications

Product promise

We are committed to supporting your work with high-quality reagents, and we're here for you every step of the way. In the unlikely event that one of our products does not perform as expected, you're protected by our Product Promise.
For full details, please see our Terms & Conditions

Please note: All products are 'FOR RESEARCH USE ONLY. NOT FOR USE IN DIAGNOSTIC OR THERAPEUTIC PROCEDURES'.

For licensing inquiries, please contact partnerships@abcam.com